首页
>
专题专栏
>
行政执法公示专栏
>
事前公示
>
行政执法行为流程图
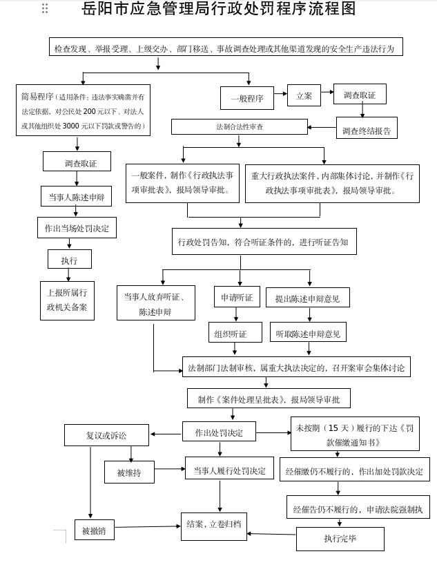
岳阳市应急管理局行政处罚程序流程图
来源: 岳阳市应急管理局
发布日期: 2026-02-27
浏览量:
|
|
|