信件回复 满意度调查
查看满意度调查汇总 >>
| 标题: | 融创环球中心会有初中么 |
| 来信人: | 小清流 |
| 来信时间: | 2020-10-30 08:01:33 |
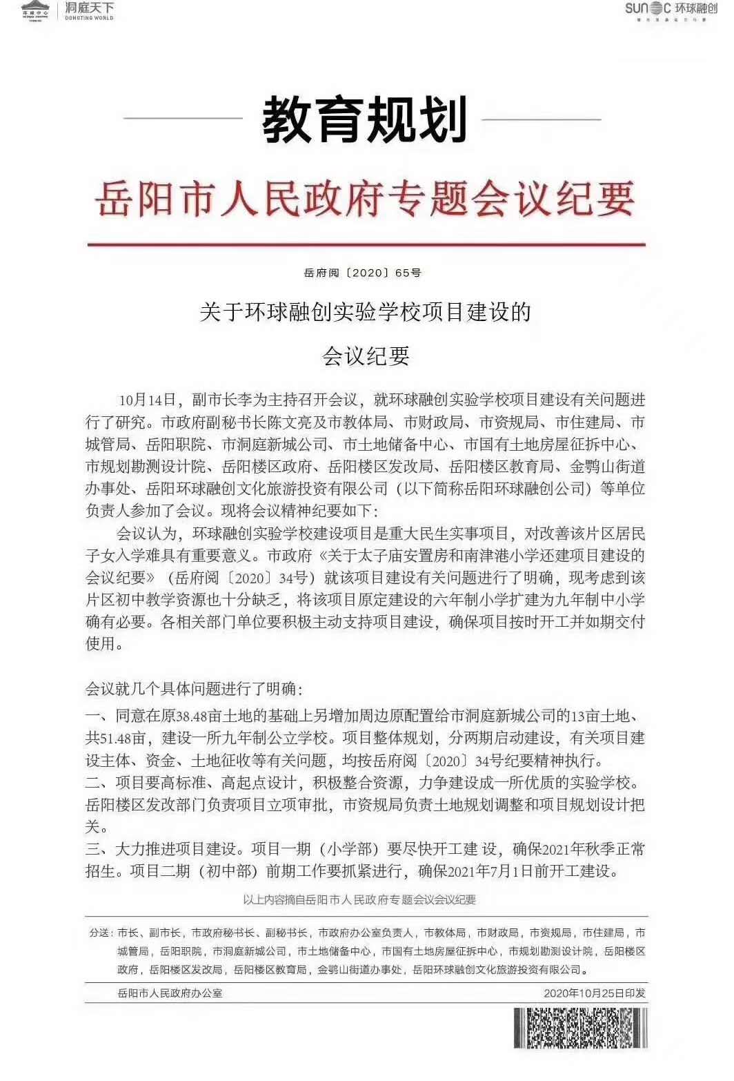
| 内容: | 尊敬的岳阳市领导: 房产销售人员声称市领导会议决定,在融创环球中心配备九年制学校(并展示有会议纪要)。也就是说融创环球中心除了配备有小学,还配备有初中。这是真实可靠的信息。 同时,请问该学校是公立、公办的吗。融创环球中心的业主小孩都可以就读吗。恒大南湖半岛的业主小孩是否也可以就读。 感谢您百忙之中垂阅我的信件 至此,敬礼 附件1:948537054.jpg |
| 回复部门: | 岳阳楼区人民政府(岳阳楼区教育局) |
| 回复时间: | 2020-11-03 09:31:58 |
| 回复内容: | 关于市长信箱137298号的回复 小清流: 您好!您于10月30日向市长信箱反映学校建设与性质的相关问题,我们已收悉,现回复如下: 根据《岳阳市人民政府市长办公会议纪要》(【2019】第1次),指出“原机电中专38.5亩土地在洞庭新城片区控制性详细规划中规划为中小学教育用地,属划拨教育用地”。 南津港小学因配合市政工程建设——求索西路西延需整体搬迁,现已在广场小学过渡办学。为解决该区域适龄儿童入学问题,根据市政府最近会议精神,计划新建一所九年一贯制学校,由融创环球中心承建,性质为小区配建学校,建成后交由岳阳楼区教育局管理,属地为金鹗山办事处南津港社区(原机电中专处),计划2021年9月建成招生。 目前,学校建设正在进行规划手续办理中。 经电话沟通,告知情况,您表示理解。 特此回复。 岳阳楼区教育局计划财务股 2020年11月3日 |